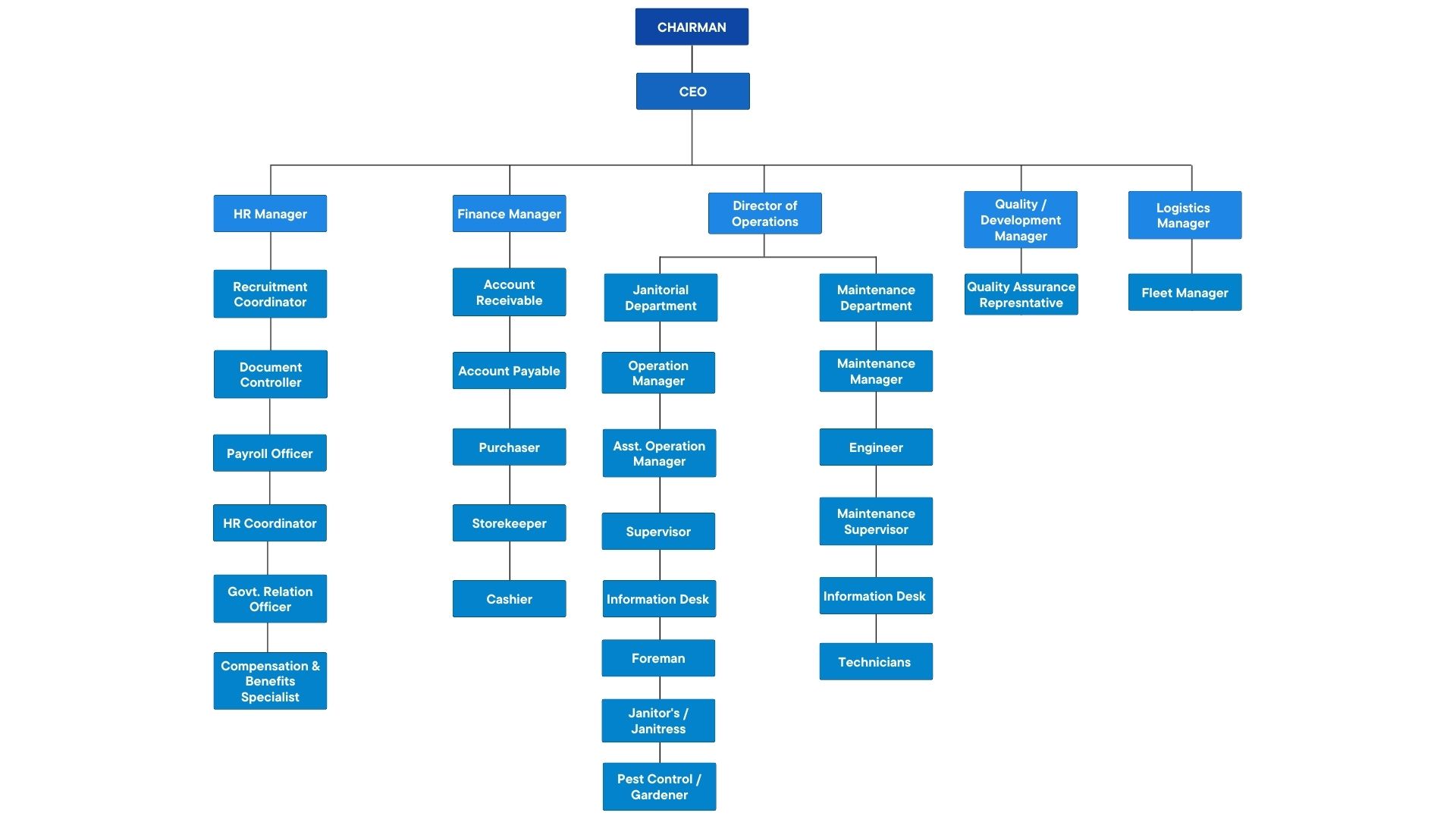
Our Structure

Your Trusted Partner in Total Facilities Management


Reliable, responsive, and ready to support your goals.

Info@alfoadia.com.sa

+966 - 11 - 402 - 7557

© 2025 

This website uses cookies to provide you with the best browsing experience.

Accept
Decline